纳指七巨头集体“哑火”:是时代终结还是牛市回头?【期货交易直播间】
巨头“哑火”,市场躁动:纳斯达克七巨头的集体沉默曾经,它们是资本市场最耀眼的明星,是科技创新的代名词,是无数投资者追逐的梦想。苹果、微软、英伟达、谷歌、亚马逊、Meta、特斯拉,这被称为“纳指七巨头”的公司,在过去数...
黄金突破历史新高后的走势推演【期货交易直播间】还能上车吗?
金光闪耀,前所未有的高度!最近,黄金价格如同一匹脱缰的野马,冲破了一个又一个历史阻力,站在了令无数投资者瞩目的新高点。这不仅仅是一个数字的攀升,更是全球经济复杂变局下,避险情绪、通胀预期、地缘政治风险以及央行政策等多...
黄金期货vs实物黄金【期货交易直播间】投资者该如何选择?
黄金期货:驾驭杠杆,搏击风云在波谲云诡的金融市场中,黄金期货以其独特的魅力吸引着众多追求高收益的投资者。想象一下,在期货交易直播间里,分析师们挥洒自如地剖析K线图,预测金价的每一次脉动,而投资者们则紧随其后,通过杠杆...
深证成指技术分析【期货交易直播间】MACD底背离,反弹一触即发?
深证成指的“沉默语言”:MACD底背离的信号破译在波诡云谲的资本市场,每一根K线,每一次指标的波动,都仿佛在低语,传递着市场的“沉默语言”。对于资深的交易者而言,理解并破译这些语言,是穿越牛熊、稳健获利的基石。今天,...
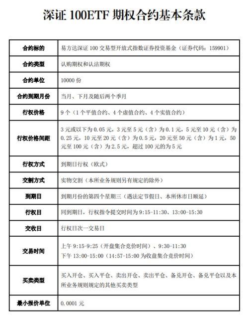
深证100ETF期权上市:A股与股指期货的“双翼齐飞”新时代
深证100ETF期权:A股新篇章的开启与市场活力的激发“深证100ETF期权上市”,这八个字的分量,对于中国资本市场的参与者而言,绝不仅仅是一个简单的市场新闻,它更像是吹响了A股市场迈向成熟与国际化的一次嘹亮号角。深...
纳指七巨头财报季引爆市场:期货直播间揭秘期权期货组合拳打法,决胜下一个风口!
纳指七巨头财报风暴:科技浪潮再起,市场蓄势待发!又是一年一度的财报季,而这一次,市场的目光格外聚焦于那七位科技巨头——苹果、微软、谷歌(Alphabet)、亚马逊、英伟达、Meta(Facebook)以及特斯拉。它们...
期货交易直播间【期货交易直播间】十年老手分享爆仓教训
十年磨一剑:期货市场的无情与温柔,我的“爆仓”初体验期货市场,这个充满魔力又极度残酷的词汇,对于许多渴望财富自由的人来说,是梦想的起点,也可能是噩梦的开端。我,一个在期货市场摸爬滚打了十年的“老兵”,今天想和大家聊聊...
黄金白银比价分析【期货交易直播间】隐藏的交易机会
洞悉“金银比”:宏观浪潮下的贵金属双星在波谲云诡的金融市场中,黄金与白银,这对古老而迷人的贵金属,总是牵动着无数投资者的心弦。它们不仅是避险资产的代名词,更是衡量经济健康状况的晴雨表。而连接这两颗璀璨明珠的,便是那常...
期货交易直播间【期货交易直播间】解答今日粉丝交易难题
乘风破浪,决胜千里:期货交易直播间【期货交易直播间】今日疑难解答(上)在瞬息万变的期货市场中,每一次交易都是一次智慧与勇气的较量。无数投资者怀揣着财富梦想,却常常在复杂的行情和多变的风险中迷失方向。而“期货交易直播间...
纳指回调是机会?【期货交易直播间】抄底策略全公开
纳指回调暗流涌动,是危机还是绝佳的“捡便宜”时刻?近期,全球科技股的“领头羊”——纳斯达克综合指数,正经历着一段不平静的时期。从高位震荡下行,不少投资者心中难免泛起一丝担忧:这是否意味着科技股的黄金时代已经过去?我们...
